7 June 2024

Retail Innovation

The Retail Innovation Conference explores the customer journey in retail purchases and how technology enables the convergence of content, community and shopping. To me, retail is interesting because:

  • Who doesn’t know retail? - The practices of inlfuencing customers and applications of technology towards those touch us daily without us even realizing. So it was cool to get a peek under the hood.
  • Customer-centric - This a buzzword that gets thrown out a lot in modern businesses, but there are few businesses where it carries as much meaning as it does in retail. Decisions are made on extreme edges of the brand’s influence. A non-intuitive icon, a confusing label, glitchy checkout - any of these trivial things can cause a non-trivial change in revenue.

1. Store Tours

My favorite part of the conferecne was the two hours we spent in a walking tour around Chicago’s Magnificent Mile, exploring classic and new age stores. The fact that the visits were not ‘organized’ by the stores, but by our guide alone made it even more authnetic. We could see various strategies playing out in their natural environments. At one store, we were asked to leave because they thought we were nosy rivals!

1.1 Reformation

Reformation had a unique experience designed around the dressing room. It made so much sense seeing it in action. Dressing rooms are a huge part of the shopping experience, probably where you spend over a third of your time. Reformation did more of the good stuff and less of the annoying stuff. I encourage you to read this customer experience.

  • Touch screens on the shop floor - You don’t need to carry the clothes you like. Select them on the big screen, or an ipad, or have a staff add it for you on their device. This also saves valuable space on the shop floor, allowing them to increase styles on display while reducing SKUs. And for the customers that prefer not engaging in conversation, this gives them a way out without losing on any service such as let-me-see-if-we-have-that-size-in the-back.
  • Touch screens in the dressing rooms - First thought, no selfie cameras on that device right? But then after you get past that you can request alternate sizes, shades and more from in the dressing room.
  • Personalization - It’s not just the quick inventory management that makes the dressing room better, it’s also the option to charge your phone, play your music, and adjust lighting. It’s less of a dressing room and more of a personal walk-in closet. The seamlessness of digital with the assurance of physical.
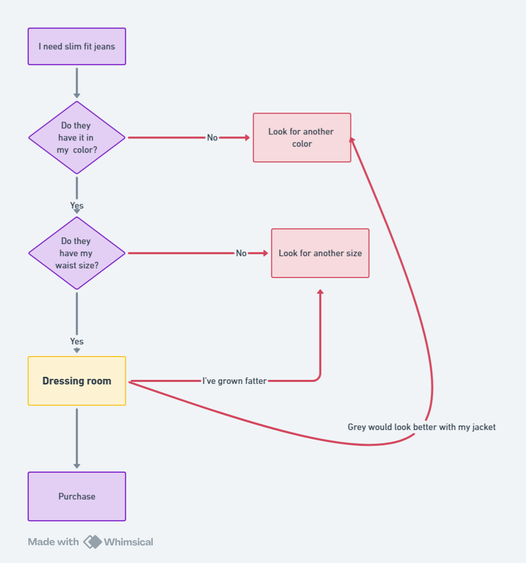
  • The outfit funnel - I just came up with this, so hear me out. This is a flowchart of a typical buying journey where red indicates possible drop off points. The dressing room is where the customer is making the go/no-go decision, and it would behoove brands to make that step as easy as possible.

  • This is what the Reformation experience looks like. After the first few moments on the floor, you are in your happy place, with music, lights and a butler [like service]. No need to put your old pants back on and walk around in your socks to find the right piece. The conversion rate for an item that makes it to the dressing room is 60%! Most stores cap the number of items you can take in at once, reformation asks you to settle in while they bring you as many as you want.

1.2 CVS

Technology just caused more problems:

  • The screens are not visible from a side viewing angle.
  • The screens display products that are not stocked.
  • Sticker prices and prices on the screen differ.

How this could be used better:

  • Use the screen real estate for making products more appeaking. For example, a swirling drink, a boba tea being shaked etc.
  • Use the screen as part of CVS’ retail media, where unobtrusive advertisements can run.
  • Have stripes of transparent glass and screens for best of both worlds, or just have digital strips under the product. (P.S., Walmart Canada does this)

Interesting comments:

  • The screen is integrated into the fridge. Up/downgrading it is a expensive proposition with a lot of electronic waste generated.
  • There are accesibility (ADA) considerations in providing services that are not accesible to those with disabilities.
  • Adoption of new technologies in retail is not sticky. Typically a new expiriment finds its way in and out of retailers in 18 months.

1.3 Sephora

  • We got a demo of their skincredible device that scans the skin’s surface to magnify and measure moisture, pores, fine lines and sebum. This information informs staff on products that are relevant to your specific skin.
  • At some Sephora stores, each staff member has a mobile payment device allowing that one staff member to take you from introduction to checkout. I imagine this also increases basket size since people don’t have the time to wait in checkout and ask themeselves whether they really need everything they initially picked up.
  • Sephora has always been innovative. They were one of the first big brands to experiment with VR six years ago to show ecommerce customers how makeup would look on them. more info

1.4 Kohl’s

Hanging out with the cool kids

  • Kohls LOVES the fact that they have Amazon lockers. That itself might be one of the biggest things keeping the brand relevant.
  • They also provide a 20% or $5 discount when you come to the Amazon locker. This discount expires, so most people buy something immediately since they know they’re not coming back until their next Amazon return.
  • For this reason, lockers are also kept in the back of the store, forcing customers to view merchandise as they pass.
  • Kohl’s Sepehora partnership was also touted for similar reasons. The brand is anecdotally known for the 40-year old woman, this helps them stay relevant.

1.5 Nike

  • Nike’s flagship chicago store did not have the energy expected of a store of its kind.
  • We navigated through the app and noted how it scans bar codes to tell you more about the shoe, even remembering your size. But then fails to offer a payment option. Thus missing out on a simple, and most critical step of the customer journey.

1.6 Real Reel

  • This is a luxury reseller. They do practically none of their business offline. However they have stores such as this one to create awareness among sellers. Buyers can find them online, but potential sellers often don’t consider selling their used luxury items, and not need to be presented with such an opportunity.

1.7 Glossier

  • Like Reformation, Glossier too is mostly an online brand. It has begun its brick-and-mortar journey last year. Their store has an interesting minimalistic ambience with “groovy” low lying tables that make you want to pick products up.

  • Once you know what you want, your order gets added to an app, and a magicla elf in the back room slips it out through a doggy bag. Glossier’s experience did not seem as well thought out as Reformation. But their roots are in D2C and there is astrong chance that brick and mortar is for brand development rather than a real sales channel.

Culture and Branding

We don’t buy things for what they are worth, we buy them because of who we are.

  • The media we consume, the brands they interact with shape how they view the world beyond their demographics and how they were raised.
  • We need a better language to define culture.

Do people like me do something like this? - How we make decisions.

  • Woman has kids.
    • What does she drive? - MINIVAN!
    • What do her kids play - SOCCER!
    • Where does she stay? - SUBURBS! We profile people everyday. Demographics do not make for the best marketing strategy.
  • McDonalds
    • Did an ethnographic (culture) study where we travelled across the mid west meeting loyal McDonalds customers. Found things in common despite people having very different demographics. Called them []”fan truths”](https://lesleyscheuermann.com/fan-truths)
      • Your friend will take a fry even after they saying they didn’t want any.
      • Ordering tap water but filling your cup with soda is an act of living on the edge.
      • Who doesn’t eat the cheese off the wrapper?
    • From Reddit we found a sad thread on “When did you eat your last happy meal?”. So we created a limited-edition adult happy meal.
    • On Tik-tok we saw people are putting multiple burgers together to make a taller one. So we added that to a menu.
    • McDonalds had to make 3 cultural shifts:
      1. Fan to fam. Message fans on their elvel, not through press releases.
      2. Share the pen. Be willing to let brand narrative be controlled by the community
      3. Creative courage.

The book behind this talk.


Published: 7 June 2024

Check out my other blog posts!🌟